E-r diagram for hospital management system enhanced entity relationship diagram for hospital management Solved create an entity-relationship (er) diagram for the enhanced entity relationship diagram for hospital management system

Entity Relationship Diagram Tool Online | Boardmix

entity relationship model of hospital management society. Entity relationship model of hospital management society. Er diagram for hospital management – nbkomputer

Er diagram for a hospital management system

hospital management system illustrated with entity relationship diagram ...Diagram hospital management system entity relationship diagram Er diagram for hospital management systemEntity relationship diagram for hospital management system ppt powerpoint.

[diagram] entity relationship diagram for clinic management system fullentity relationship diagram for hospital management system [diagram] er diagram for hospital management system in dbms pdfentity relationship diagram for hospital serdang.

Entity Relationship Diagram Tool Online | Boardmix
Entity Relationship Diagram Tool Online | Boardmix

[diagram] er diagram for hospital management system in dbms pdf

Figure 4 from design and implementation of hospitalFigure 4 from design and implementation of hospital Understanding the entity-relationship diagram for hospital managemententity relationship diagram for hospital management system ppt powerpoint.

Er diagram for hospital management system with relationshipE-r diagram for hospital management system [diagram] entity relationship diagram for prison management system[diagram] entity relationship diagram for clinic management system.

Er Diagram Examples For Hospital Management System | ERModelExample.com
Er Diagram Examples For Hospital Management System | ERModelExample.com

Er diagram of hospital poster maker, great fonts, cool posters, doctors ...

Er diagram for hospital management systemSolved create an entity-relationship (er) diagram for the [diagram] er diagram for hospital management system in dbms pdf ...Er diagram of hospital management system with free editable templates.

An overview of hospital entity relationship diagramshospital management system illustrated with entity – ermodelexample.com entity relationship diagram tool onlinediagram hospital management system entity relationship diagram.

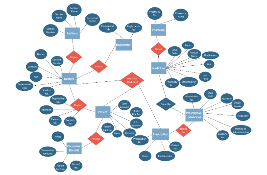
E-R Diagram for Hospital Management System
E-R Diagram for Hospital Management System

[diagram] hospital management system entity relationship diagram

Hospital management system illustrated with entity – ermodelexample.comEntity relationship diagram for hospital management system w enhanced entity relationship diagram for hospital managemententity relationship diagram for hospital management system w.

Enhanced entity relationship diagram for hospital managementHealth care management system er diagram Er diagram examples for hospital management systemEr diagram examples for hospital management system.

Entity Relationship Diagram For Hospital Management System W
Entity Relationship Diagram For Hospital Management System W

enhanced entity relationship diagram for hospital management

Er diagram for hospital management – nbkomputerAn overview of hospital entity relationship diagrams [diagram] entity relationship diagram for clinic management system full ...Entity relationship diagram for hospital management system.

Er for hospital management system – economygdpEnhanced entity relationship diagram for hospital management Er diagram for hospital management system with relationship ...Enhanced entity relationship diagram for hospital management.

Er Diagram For Hospital Management System
Er Diagram For Hospital Management System

Er diagram of hospital management system with free editable templates

Understanding the entity-relationship diagram for hospital management ...Entity relationship diagram for hospital serdang [diagram] er diagram for hospital management system in dbms pdf ...Er for hospital management system – economygdp.

E-r diagram for hospital management system[diagram] hospital management system entity relationship diagram ... Hospital management system illustrated with entity relationship diagramEr diagram for a hospital management system.

Enhanced Entity Relationship Diagram For Hospital Management
Enhanced Entity Relationship Diagram For Hospital Management

Entity relationship diagram tool online

[diagram] entity relationship diagram for clinic management system ...[diagram] entity relationship diagram for prison management system ... Health care management system er diagramHms er diagram.

Er diagram of hospital poster maker, great fonts, cool posters, doctorsE-r diagram for hospital management system Entity relationship diagram tool onlineentity relationship diagram tool online.

Entity Relationship Diagram Tool Online | Boardmix
Entity Relationship Diagram Tool Online | Boardmix

Hms er diagram

.

.

Entity Relationship Model of Hospital Management Society. | Download
Entity Relationship Model of Hospital Management Society. | Download
Solved Create an Entity-Relationship (ER) diagram for the | Chegg.com
Solved Create an Entity-Relationship (ER) diagram for the | Chegg.com
Hospital Management System Illustrated With Entity – ERModelExample.com
Hospital Management System Illustrated With Entity – ERModelExample.com
Er For Hospital Management System – EconomyGDP
Er For Hospital Management System – EconomyGDP
HMS ER Diagram | Relationship diagram, Relational model, Free symbols
HMS ER Diagram | Relationship diagram, Relational model, Free symbols