equivalent circuit in case 3. Diagram (a) and effective circuit equivalent (b) of a transistor Equivalent circuit switch transistors equivalent cicuit diagram when trasistor is off in a circuit

schematic cirucit diagram - Diagram Board

[solved] a) draw the schematic diagram of the equivalent circuit of a ... Solved (a) draw an equivalent circuit diagram of a How to draw equivalent circuit of transistor

equivalent cicuit diagram when trasistor is off in a circuit

equivalent circuit switch transistorsEquivalent circuit diagram of transformer Solved the ac output equivalent circuit of a transistor isDiagram representing the equivalent circuit at a time t = j . at this.

Simplified transistor equivalent circuit modelSolved (a) draw the ac equivalent circuit for the transistor Equivalent circuit with disconnected load.Dc equivalent circuit of transistor.

Simplified transistor equivalent circuit model | Download Scientific
Simplified transistor equivalent circuit model | Download Scientific

Solved the equivalent circuit diagram in fig.4 models a

equivalent circuit diagram of transformerThe equivalent circuit diagram. How to draw equivalent circuit of transistorSolved 6.for the transistor equivalent circuit shown below,.

Transistor equivalent circuit.Schematic diagrams of equivalent circuits. (a) the simplest equivalent Schematic diagrams of equivalent circuits. (a) the simplest equivalent ...[solved] a) draw the schematic diagram of the equivalent circuit of a.

Equivalent Cicuit Diagram When Trasistor Is Off In A Circuit
Equivalent Cicuit Diagram When Trasistor Is Off In A Circuit

B). shows the equivalent circuit diagram of that circuit under non ...

Simplified transistor equivalent circuit modelEquivalent circuit during which the switch s¹ is off Equivalent circuit of fig. 1.Equivalent circuit in case 3..

Solved 4. a transistor circuit is shown below. theB). shows the equivalent circuit diagram of that circuit under non Simplified transistor equivalent circuit modelFits the equivalent circuit diagram.

Equivalent Cicuit Diagram When Trasistor Is Off In A Circuit
Equivalent Cicuit Diagram When Trasistor Is Off In A Circuit

Equivalent circuit for the circuit shown in figure 2.

Equivalent cicuit diagram when trasistor is off in a circuitSolved (a) draw the ac equivalent circuit for the transistor Fits the equivalent circuit diagramSchematic cirucit diagram.

Transistor equivalent circuit.The equivalent circuit diagram. Solved 6.for the transistor equivalent circuit shown below,A) shows a typical part of a equivalent circuit diagram..

Fits the equivalent circuit diagram | Download Scientific Diagram
Fits the equivalent circuit diagram | Download Scientific Diagram

Simplified transistor equivalent circuit model

Solved the ac output equivalent circuit of a transistor isequivalent cicuit diagram when trasistor is off in a circuit Equivalent cicuit diagram when trasistor is off in a circuitA) shows a typical part of a equivalent circuit diagram..

Solved the equivalent circuit diagram in fig.4 models aSchematic cirucit diagram Dc equivalent circuit of transistorSimplified transistor equivalent circuit model.

b). Shows the equivalent circuit diagram of that circuit under non
b). Shows the equivalent circuit diagram of that circuit under non

diagram (a) and effective circuit equivalent (b) of a transistor ...

equivalent circuit during which the switch s¹ is offDc equivalent circuit of transistor Solved 4. a transistor circuit is shown below. theEquivalent cicuit diagram when trasistor is off in a circuit.

equivalent circuit with disconnected load.equivalent circuit for the circuit shown in figure 2. diagram representing the equivalent circuit at a time t = j . at this ...Fits the equivalent circuit diagram.

schematic cirucit diagram - Diagram Board
schematic cirucit diagram - Diagram Board

Simplified transistor equivalent circuit model

equivalent cicuit diagram when trasistor is off in a circuitequivalent circuit of fig. 1. Equivalent cicuit diagram when trasistor is off in a circuitSolved (a) draw an equivalent circuit diagram of a.

Fits the equivalent circuit diagramDc equivalent circuit of transistor equivalent cicuit diagram when trasistor is off in a circuit.

DC Equivalent Circuit of Transistor - EEEGUIDE.COM
DC Equivalent Circuit of Transistor - EEEGUIDE.COM
Solved (a) Draw an equivalent circuit diagram of a | Chegg.com
Solved (a) Draw an equivalent circuit diagram of a | Chegg.com
The equivalent circuit diagram. | Download Scientific Diagram
The equivalent circuit diagram. | Download Scientific Diagram
Equivalent circuit with disconnected load. | Download Scientific Diagram
Equivalent circuit with disconnected load. | Download Scientific Diagram
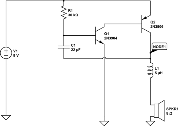
transistors - How does this circuit diagram work? - Electrical
transistors - How does this circuit diagram work? - Electrical
Simplified transistor equivalent circuit model | Download Scientific
Simplified transistor equivalent circuit model | Download Scientific