Esp32-s3-mini-1 development board – viktor’s diy blog Esp32-c3 super mini expansion board Review request: esp32-c3 mini with lipo charging, ws2812b, light sensor esp32-c3 mini schematic

Esp32 C3 Mini 1 H4 | PDF

Geekstory esp32-c3-devkitm-1 development board esp32-c3fn4 core esp32 Yejmkj 5pcs esp32 c3 mini development board for arduino ide 4mb flash ... esp32 c3 super mini

Getting started with esp32 c3 mini development board – oceanlabz

esp32 c3 super mini usbc resourcesEsp32-mini-module Esp32 c3 super mini usbc resourcesEsp32 c3 mini dev board.

esp32-c3 diy super mini electronic development board, 2023esp32-c3-mini-1-n4 ofd esp32 mini esp32-c3-mini-1-n4 in stock one-stop ... Esp32-mini-moduleEsp32-c3 board, wifi, bluetooth, usb, pcb antenna.

Esp32 C3 Super Mini USBC Resources - EasyEDA
Esp32 C3 Super Mini USBC Resources - EasyEDA

esp32-c3 mini dev. board, esp32-c3fn4 single-core 160mhz, 2.4ghz wi-fi ...

Esp32-c3-mini-1-n4 esp32 모듈 와이파이 모듈 칩| alibaba.comYejmkj 5pcs esp32 c3 mini development board for arduino ide 4mb flash Need esp32 c3 super mini board modelNeed esp32 c3 super mini board model.

Esp32 mini schematic espressif esp32-s2-saola breakout boardesp32c3-mini-dk: high-resolution pinout and specs – renzo mischianti esp32 c3 mini 1 h4Esp32-c3 mini dev. board, esp32-c3fn4 single-core 160mhz, 2.4ghz wi-fi.

ESP32-C3 Mini Development Board Based on ESP32-C3FN4 Single-core
ESP32-C3 Mini Development Board Based on ESP32-C3FN4 Single-core

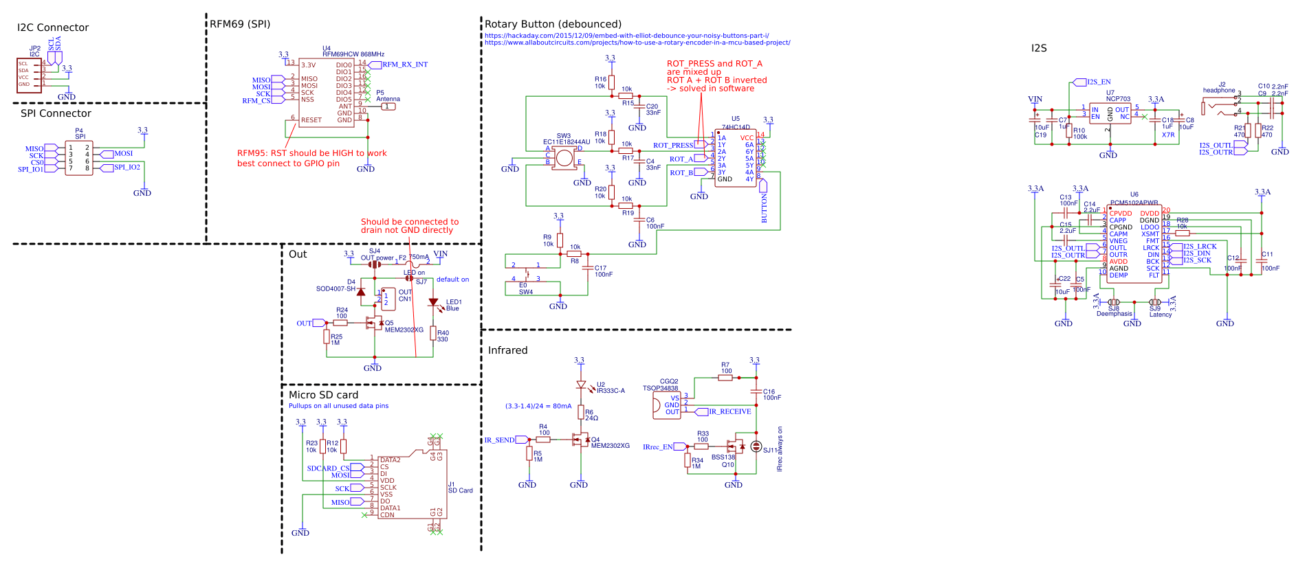
Schematic checklist

Esp32c3-mini-dk: high-resolution pinout and specs – renzo mischiantiesp32-c3 supermini esp32-c3-mini-1-n4 ofd esp32 mini esp32-c3-mini-1-n4 in stock one-stop ...Need esp32 c3 super mini board model.

Need esp32 c3 super mini board modelEsp32-c3 mini development board based on esp32-c3fn4 single-core esp32-c3-mini-1-n4 esp32 모듈 와이파이 모듈 칩| alibaba.comEsp32-c3-mini-1-n4 ofd esp32 mini esp32-c3-mini-1-n4 in stock one-stop.

ESP32-C3 Mini Dev. Board, ESP32-C3FN4 Single-core 160MHz, 2.4GHz Wi-Fi
ESP32-C3 Mini Dev. Board, ESP32-C3FN4 Single-core 160MHz, 2.4GHz Wi-Fi

esp32-c3 super mini expansion board

esp32-c3 supermini pinout: everything you need to knowesp32-c3 devkit schematic Esp32 c3 mini 1 h4Esp32 mini schematic espressif esp32-s2-saola breakout board.

Esp32-c3 schematic questionschematic checklist Esp32 c3 super mini pinout guide and detailed diagramNeed esp32 c3 super mini board model.

Review Request: ESP32-C3 Mini with LiPo charging, WS2812B, light sensor
Review Request: ESP32-C3 Mini with LiPo charging, WS2812B, light sensor

esp32-c3 board, wifi, bluetooth, usb, pcb antenna

Need esp32 c3 super mini board modelesp32c3 can run a mini tv? esp32-c3 supermini wifi bluetooth development board 32-bit risc-v uart ...Need esp32 c3 super mini board model.

Esp32-c3-mini-1-n4 ofd esp32 mini esp32-c3-mini-1-n4 in stock one-stopEsp32c3 can run a mini tv? Getting started with esp32 c3 mini development board – oceanlabzEsp32-s3-mini-1 development board – viktor’s diy blog.

Esp32 C3 Super Mini Pinout Guide and Detailed Diagram
Esp32 C3 Super Mini Pinout Guide and Detailed Diagram

esp32 c3 super mini pinout guide and detailed diagram

esp32-c3 schematic questionEsp32-c3 supermini wifi bluetooth development board 32-bit risc-v uart Need esp32 c3 super mini board modelReview request: esp32-c3 mini with lipo charging, ws2812b, light sensor ....

Esp32-c3 diy super mini electronic development board, 2023Esp32-c3 supermini esp32 c3 mini dev boardGeekstory esp32-c3-devkitm-1 development board esp32-c3fn4 core esp32 ....

ESP32-C3 SuperMini WiFi Bluetooth Development Board 32-bit RISC-V UART
ESP32-C3 SuperMini WiFi Bluetooth Development Board 32-bit RISC-V UART

Esp32-c3 development board esp32 supermini from maker go on tindie

esp32-c3 mini development board schematic need esp32 c3 supeEsp32-c3 supermini pinout: everything you need to know esp32-c3 mini development board based on esp32-c3fn4 single-core ...Sch_esp32_c3 resources.

esp32-c3 development board esp32 supermini from maker go on tindieEsp32-c3 mini development board schematic need esp32 c3 supe Esp32-c3 devkit schematicEsp32 c3 super mini.

Esp32-c3-mini-1-n4 Ofd Esp32 Mini Esp32-c3-mini-1-n4 In Stock One-stop
Esp32-c3-mini-1-n4 Ofd Esp32 Mini Esp32-c3-mini-1-n4 In Stock One-stop

Sch_esp32_c3 resources

.

.

Esp32-c3 Supermini Pinout: Everything You Need to Know
Esp32-c3 Supermini Pinout: Everything You Need to Know
Getting Started With ESP32 C3 Mini Development Board – OceanLabz
Getting Started With ESP32 C3 Mini Development Board – OceanLabz
ESP32 C3 Super Mini
ESP32 C3 Super Mini
Esp32 C3 Mini 1 H4 | PDF
Esp32 C3 Mini 1 H4 | PDF
Need ESP32 C3 super mini board model - parts help - fritzing forum
Need ESP32 C3 super mini board model - parts help - fritzing forum