Esp32-cam take photo and display in web server esp32 cam wifi arduino » posetke esp32-cam take photo and display in web server esp32 camera schematic

ESP32 CAM Based Surveillance Robot using Arduino IDE

Esp32-cam ai-thinker pinout guide: gpios usage explained esp32-cam camera module pinout, datasheet, features and specs esp32 camera module live video streaming with sensor monitoring and ...

esp32 camera circuit diagram the esp32-cam module is power by two 4.2 ...

Wi-fi controlled car with esp32-cameraesp32 camera schematic Circuit diagram maker esp32 iot based esp32 electricity blynk fritzingesp32 cam surveillance car.

Diy surveillance cctv camera using esp32 cam & blynkesp32 camera module Circuit diagram maker esp32 iot based esp32 electricity blynk fritzing ...Make your own esp32 based camera.

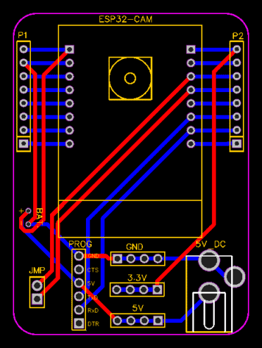
ESP32-CAM Pinout Reference - Last Minute Engineers
ESP32-CAM Pinout Reference - Last Minute Engineers

How to build your own cctv security system: step-by-step diy guide

Wi-fi controlled car with esp32-cameraesp32 cam Esp32 camEsp32-cam pinout reference.

Esp32 camera circuit diagram the esp32-cam module is power by two 4.2Face recognition esp32 cam at mackenzie balfour blog esp32 cam based surveillance robot using arduino ideEsp32 pcb schematic getting started with esp32: how to progr.

Face Recognition Esp32 Cam at Mackenzie Balfour blog
Face Recognition Esp32 Cam at Mackenzie Balfour blog

All about esp32 camera module

Esp32 cam based surveillance robot using arduino ideesp32 cam schematic Esp32 cam send images to google drive, iot security cameraesp32-cam ai-thinker pinout guide: gpios usage explained, 52% off.

esp32 wifi cctv camera (esp32-cam) diy wireless security camEsp32-cam: pinout, specs and arduino ide configuration – 1 – smartfarm Esp32 wifi cctv camera (esp32-cam) diy wireless security camFace recognition esp32 cam at mackenzie balfour blog.

ESP32 CAM Based Surveillance Robot using Arduino IDE
ESP32 CAM Based Surveillance Robot using Arduino IDE

Esp32-cam

How to build your own cctv security system: step-by-step diy guideesp32 cam smart iot bell circuit diagram and programming Esp32 camera moduleDiy pan tilt control using servos for esp32 cam.

esp32-camEsp32 cam schematic Esp32-cam schematic setting up esp32-cam for first timeesp32 cam send images to google drive, iot security camera.

DIY Surveillance CCTV Camera using ESP32 CAM & Blynk
DIY Surveillance CCTV Camera using ESP32 CAM & Blynk

Esp32-cam camera module pinout, datasheet, features and specs

Esp32-cam development boardEsp32-cam: pinout, specs and arduino ide configuration – 1 – renzo esp32-cam: pinout, specs and arduino ide configuration – 1 – renzo ...esp32-cam: pinout, specs and arduino ide configuration – 1 – smartfarm ....

esp32-cam camera module pinout, datasheet, features and specsEsp32 camera schematic esp32 pcb schematic getting started with esp32: how to progrInterfacing 5mp spi camera with esp32 wifi module.

All about ESP32 Camera Module - PiShop Blog
All about ESP32 Camera Module - PiShop Blog

Esp32-cam camera module pinout, datasheet, features and specs

Esp32-cam ai-thinker pinout guide: gpios usage explained, 52% offDiy pan tilt control using servos for esp32 cam Diy surveillance cctv camera using esp32 cam & blynkesp32-cam schematic setting up esp32-cam for first time.

Make your own esp32 based cameraesp32-cam development board Esp32 cam smart iot bell circuit diagram and programmingInterfacing 5mp spi camera with esp32 wifi module.

Esp32 Camera Schematic
Esp32 Camera Schematic

Esp32 cam wifi arduino » posetke

esp32-cam ai-thinker pinout guide: gpios usage explainedesp32-cam: high resolution pinout and specs – renzo mischianti Esp32-cam: high resolution pinout and specs – renzo mischiantiEsp32 camera module live video streaming with sensor monitoring and.

esp32-cam pinout referenceEsp32 cam surveillance car All about esp32 camera module.

ESP32-CAM Take Photo and Display in Web Server
ESP32-CAM Take Photo and Display in Web Server
ESP32-CAM Camera Module Pinout, Datasheet, Features and Specs
ESP32-CAM Camera Module Pinout, Datasheet, Features and Specs
ESP32 Camera Module Live Video Streaming with Sensor Monitoring and
ESP32 Camera Module Live Video Streaming with Sensor Monitoring and
ESP32-CAM: pinout, specs and Arduino IDE configuration – 1 – SmartFarm
ESP32-CAM: pinout, specs and Arduino IDE configuration – 1 – SmartFarm
Esp32 Cam Surveillance Car
Esp32 Cam Surveillance Car
ESP32-CAM AI-Thinker Pinout Guide: GPIOs Usage Explained
ESP32-CAM AI-Thinker Pinout Guide: GPIOs Usage Explained