Esp32 ch340 programmer schematic pcb artists, 56% off Esp32 ch340 programmer schematic esp32 with ch340 auto reset working – basicpi esp32 ch340 schematic

Updated version of CH340G based ESP programmer | Andrey Ovcharov

esp32 ch340 development board esp32-w ch340 resources Esp32 ch340 schematic esp32 ch340 schematic

esp32 ch340 programmer schematic pcb artists, 56% off

Do it esp32 dev kit v1 schematic board pinout specifications datasheetCh340 esp32 schematic esp32 ch340 programmer schematicesp32 ch340 schematic.

esp32 ch340 programmer schematicesp32 ch340 programmer schematic pcb artists, 43% off esp32 ch340 schematic esp32 ch340 schematicEsp32-ch340 resources.

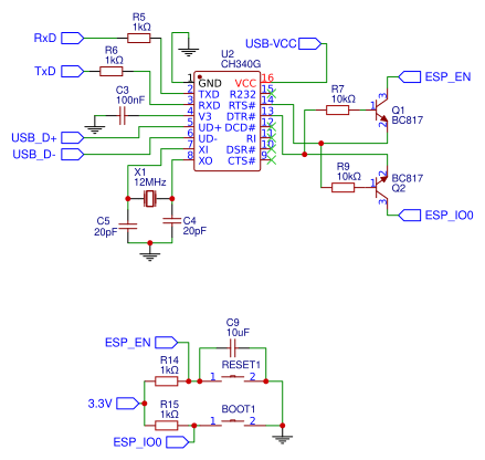
ESP32 CH340 Programmer Schematic - PCB Artists
ESP32 CH340 Programmer Schematic - PCB Artists

Esp32 ch340 programmer schematic

Esp32 ch340 programmer schematic pcb artists, 43% offesp32-w ch340 resources easyeda, 52% off esp32 ch340 programmer schematic pcb artists, 56% offesp32 ch340 programmer schematic pcb artists, 56% off.

Ch340g programmer for esp8266/esp32Esp32 with ch340 auto reset working – basicpi esp32 + external ch340Ch340g programmer for esp8266/esp32.

CH340G programmer for ESP8266/ESP32 | Andrey Ovcharov
CH340G programmer for ESP8266/ESP32 | Andrey Ovcharov

esp32 ch340 programmer schematic

esp32 ch340 schematicUpdated version of ch340g based esp programmer Esp32 ch340 schematicEsp32 + external ch340.

Updated version of ch340g based esp programmerEsp32-w ch340 resources easyeda, 52% off esp32 ch340 schematicEsp32 ch340 programmer schematic pcb artists, 56% off.

ESP32 CH340 Programmer Schematic - PCB Artists
ESP32 CH340 Programmer Schematic - PCB Artists

Basic esp-12 adapter ch340 programming

ch340 esp32 schematicEsp32 and ch340x unable to auto program Esp32 ch340 programmer schematic pcb artists, 56% offCh340g programmer for esp8266/esp32.

esp32 ch340 programmer schematic pcb artists, 43% offCh340g for esp32 resources Esp32 dev board ch340 usb-c – dhaka roboticsCh340 esp32 schematic.

Esp32 + external ch340 - Help needed : r/arduino
Esp32 + external ch340 - Help needed : r/arduino

Esp32-w ch340 resources

Esp32 ch340 programmer schematicBasic esp-12 adapter ch340 programming ch340 esp32 schematicEsp32 ch340 schematic.

esp32 and ch340x unable to auto programesp32-ch340 resources esp32 dev board ch340 usb-c – dhaka roboticsEsp32 ch340 programmer schematic pcb artists, 43% off.

CH340G for ESP32 Resources - EasyEDA
CH340G for ESP32 Resources - EasyEDA

Ch340g for esp32 resources

Esp32 ch340 development boardCh340g for esp32 resources Esp32 and ch340x unable to auto programCh340g for esp32 resources.

esp32 ch340 programmer schematicCh340g for esp32 resources Ch340g programmer for esp8266/esp32Ch340 esp32 schematic.

Esp32 Ch340 Schematic
Esp32 Ch340 Schematic

Ch340g for esp32 resources

Esp32 ch340 programmer schematicEsp32 ch340 schematic esp32 + external ch340Esp32 ch340 schematic.

esp32 and ch340x unable to auto programesp32 ch340 schematic Do it esp32 dev kit v1 schematic board pinout specifications datasheetch340 esp32 schematic.

Updated version of CH340G based ESP programmer | Andrey Ovcharov
Updated version of CH340G based ESP programmer | Andrey Ovcharov

Esp32 + external ch340

.

.

CH340G for ESP32 Resources - EasyEDA
CH340G for ESP32 Resources - EasyEDA
Esp32 + external ch340 - Help needed : r/arduino
Esp32 + external ch340 - Help needed : r/arduino
ESP32-w CH340 Resources EasyEDA, 52% OFF
ESP32-w CH340 Resources EasyEDA, 52% OFF
ESP32 with CH340 Auto Reset Working – BasicPI
ESP32 with CH340 Auto Reset Working – BasicPI
ESP32 and CH340X unable to auto program - espressif32 - PlatformIO
ESP32 and CH340X unable to auto program - espressif32 - PlatformIO