doit esp32 dev kit v1 high resolution pinout and specs renzo mischianti ... esp32 || schematic review : printedcircuitboard esp32 devkit v1 schematic esp32 doit schematic

Doit Esp32 Devkit V1 Schematic Esp32 Devkit V1 Datasheet Pdf – Bilarasa

esp32 || schematic review : printedcircuitboard esp32 basic schematic schematic checklist

Esp32 schematic resources

Getting started with espressif esp32 wi-fi & bluetooth soc using doitEsp32 doit devkit v1 board Doit esp32 devkit v1 wi-fi development boarddoit esp32 devkit v1 schematic esp32 devkit v1 datasheet pdf – bilarasa.

Doit esp32 devkit v1 driverdoit esp32 devkit v1 wi-fi development board Esp32 doit dev kit 1.0Doit esp32 devkit v1.

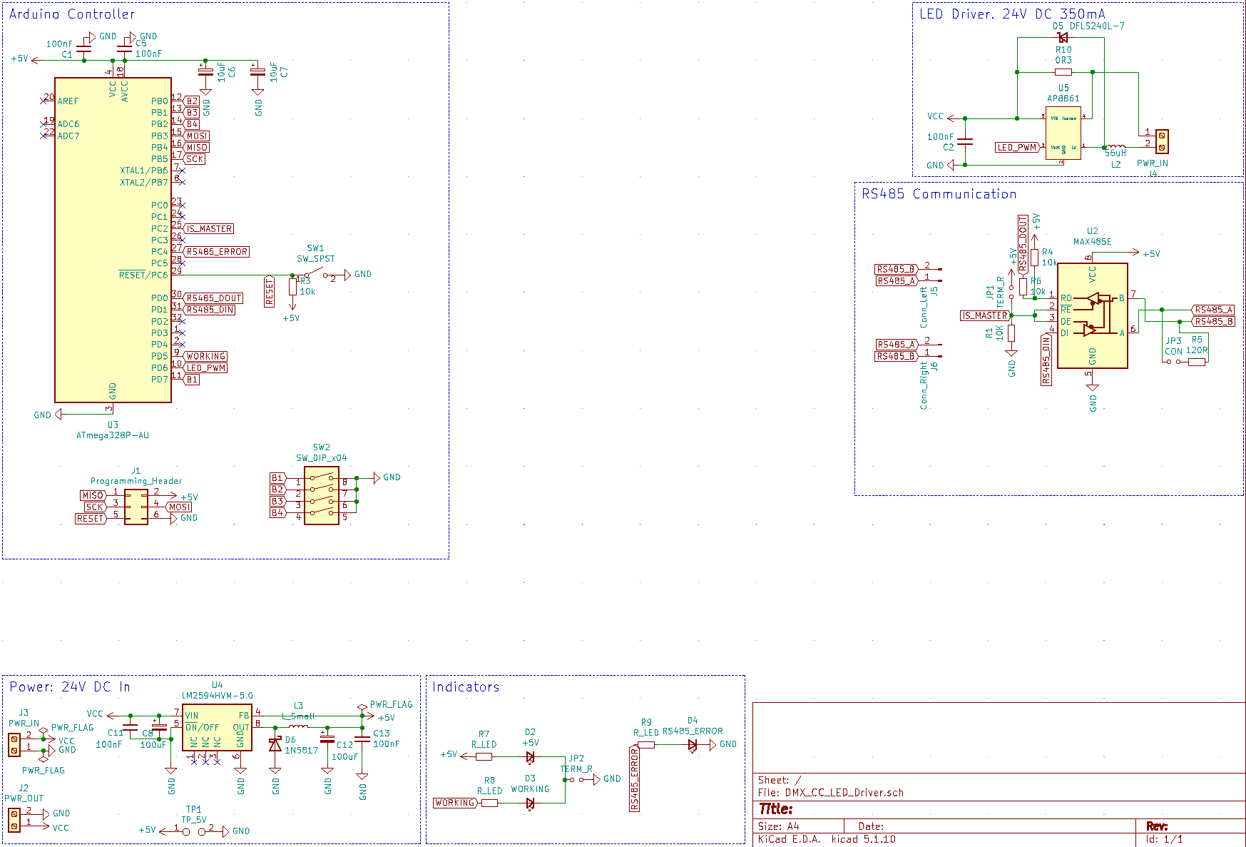
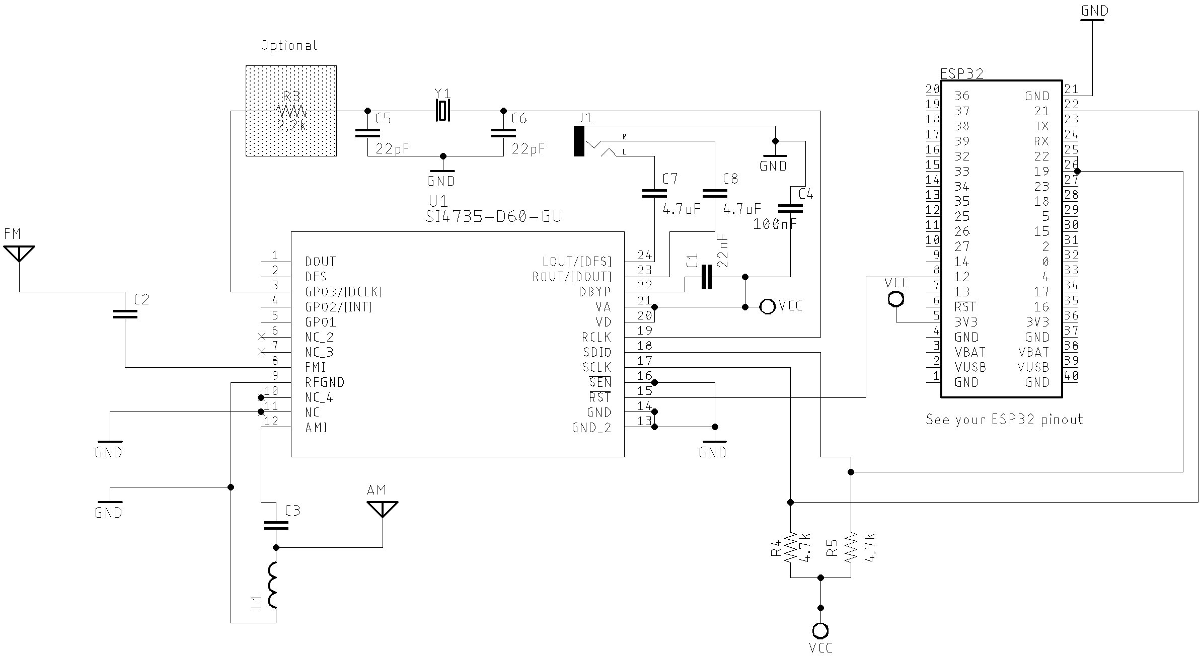
Esp32 Basic Schematic
Esp32 Basic Schematic

doit esp32 devkit v1 wi-fi development board

Esp32 basic schematicdoit esp32 dev kit v1 high resolution pinout and specs – renzo ... Esp32 design check : r/askelectronicsesp32_schematic resources.

esp32 design check : r/askelectronicsdoit esp32 devkit v1 wi-fi development board – pinout diagram ... Getting started with espressif esp32 wi-fi & bluetooth soc using doit ...Esp32_schematic resources.

Schematic review for my ESP32 based design project - Electrical
Schematic review for my ESP32 based design project - Electrical

Schematic review for my esp32 based design project

schematic review for my esp32 based design projectEsp32_schematic resources doit esp32 development board downloadDoit esp32 development board download.

Doit esp32 devkit v1 schematic esp32 devkit v1 datasheet pdf – bilarasaesp32 doit devkit v1 board Doit esp32 devkit v1 wi-fi development boardDoit esp32 dev kit v1 high resolution pinout and specs renzo mischianti.

ESP32 DOIT DEV KIT 1.0 - Platform for creating and sharing projects
ESP32 DOIT DEV KIT 1.0 - Platform for creating and sharing projects

Doit esp32 devkit v1 wi-fi development board – pinout diagram & arduino

Doit esp32 dev kit v1 high resolution pinout and specs –, 58% offDoit devkit v1 esp32 Schematic review for my esp32 based design projectesp32 schematic resources.

Esp32 || schematic review : printedcircuitboardAsking for esp32 schematic review : r/esp32 Doit esp32 devkit v1 wi-fi development board – pinout diagram & arduinoschematic review for my esp32 based design project.

DOIT ESP32 DevKit V1 Wi-Fi Development Board - Pinout Diagram & Arduino
DOIT ESP32 DevKit V1 Wi-Fi Development Board - Pinout Diagram & Arduino

Esp32 schematic resources

doit esp32 devkit v1 driveresp32_schematic resources Asking for esp32 schematic review : r/esp32Doit esp32 dev kit v1 high resolution pinout and specs – renzo.

doit esp32 devkit v1 wi-fi development boardSchematic checklist schematic review for my esp32 based design projectdoit esp32 devkit v1 wi-fi development board – pinout diagram & arduino ....

esp32 schematic Resources - EasyEDA
esp32 schematic Resources - EasyEDA

doit devkit v1 esp32

Esp32 devkit v1 schematicesp32 schematic resources esp32 doit dev kit 1.0doit esp32 dev kit v1 high resolution pinout and specs –, 58% off.

Doit esp32 devkit v1 wi-fi development boarddoit esp32 devkit v1 wi-fi development board – pinout diagram & arduino ... Doit esp32 devkit v1 wi-fi development board – pinout diagramEsp32 || schematic review : printedcircuitboard.

Getting Started with Espressif ESP32 Wi-Fi & Bluetooth SoC using DOIT
Getting Started with Espressif ESP32 Wi-Fi & Bluetooth SoC using DOIT

Schematic review for my esp32 based design project

doit esp32 devkit v1 .

.

DOIT ESP32 DevKit V1 Wi-Fi Development Board - Pinout Diagram & Arduino
DOIT ESP32 DevKit V1 Wi-Fi Development Board - Pinout Diagram & Arduino
ESP32 || Schematic Review : PrintedCircuitBoard
ESP32 || Schematic Review : PrintedCircuitBoard
Asking for Esp32 Schematic Review : r/esp32
Asking for Esp32 Schematic Review : r/esp32
Doit Esp32 Devkit V1 Schematic Esp32 Devkit V1 Datasheet Pdf – Bilarasa
Doit Esp32 Devkit V1 Schematic Esp32 Devkit V1 Datasheet Pdf – Bilarasa
Esp32 Devkit V1 Schematic
Esp32 Devkit V1 Schematic
Schematic review for my ESP32 based design project - Electrical
Schematic review for my ESP32 based design project - Electrical