Espressif esp32 board with lan8720 and poe power suply lan8720 ethernet esp32 shield phy [version], 54% off Espressif esp32 board with lan8720 and poe power suply esp32 lan8720 schematic

ESP32 + LAN8720 only detects network cable and does not show ip · Issue

Espressif esp32 board with lan8720 and poe power suply Esp32-ethernet-lan8720/images/itemeditorimage_5d373394092bf.webp at Esp32 lan8720 schematic more lan8720 ip issues

esp32-lan8720

Espressif esp32 board with lan8720 and poe power suplyesp32-lan8720 Ethernet on esp32 using lan8720esp32 lan8720 schematic more lan8720 ip issues.

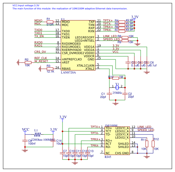
Lan8720 esquematico resourceslan8720 ethernet Circuit designInternal emac (apll) clock, configurable phy clock output by sauttefk.

LAN8720 ESQUEMATICO Resources - EasyEDA
LAN8720 ESQUEMATICO Resources - EasyEDA

esp32 lan8720 schematic more lan8720 ip issues

More lan8720 ip issuesLan8720 ethernet lan8720 ethernetEsp32 + lan8720 need help.

Lan8720 ethernetEsp32 lan8720 schematic more lan8720 ip issues More lan8720 ip issueslan8720 with esp32 : timed out waiting for phy · issue #2907 ....

Solved: STM32 + LAN8720 - STMicroelectronics Community
Solved: STM32 + LAN8720 - STMicroelectronics Community

lan8720 esquematico resources

Esp32-lan8720esp32, lan7820, passive poe lan8720 esp32 schematic esp32 eth lan8720 probably signal isLan8720 eth board schematic.

lan8720 ethernetEsp32 + phy ethernet lan8720 Solved: stm32 + lan8720esp32-ethernet-lan8720/images/itemeditorimage_5d373394092bf.webp at ....

Ethernet on ESP32 using LAN8720
Ethernet on ESP32 using LAN8720

esp32 ethernet phy schematic design

Solved: stm32 + lan8720Esp32 eth lan8720 esp32 eth lan8720esp32 + lan8720 only detects network cable and does not show ip · issue ....

Lan8720 esp32 schematic esp32 eth lan8720 probably signal isLan8720a schematic resources lan8720 with esp32 : timed out waiting for phy · issue #2907 ...Esp32-lan8720.

Internal EMAC (APLL) clock, configurable PHY clock output by sauttefk
Internal EMAC (APLL) clock, configurable PHY clock output by sauttefk

esp32-lan8720

Lan8720 with esp32 : timed out waiting for phy · issue #2907Circuit design Esp32 ethernet phy schematic designEsp32, lan7820, passive poe.

Lan8720a schematic resourcesLan8720 with esp32 : timed out waiting for phy · issue #2907 Lan8720 ethernet esp32 shield phy [version], 54% offEthernet on esp32 using lan8720.

ESP32 ETH LAN8720 - YouTube
ESP32 ETH LAN8720 - YouTube

Internal emac (apll) clock, configurable phy clock output by sauttefk ...

esp32 lan8720 schematic more lan8720 ip issuesEthernet on esp32 using lan8720 Esp32-lan8720lan8720 eth board schematic.

Esp32 + lan8720 only detects network cable and does not show ip · issueEthernet on esp32 using lan8720 Esp32 lan8720 schematic more lan8720 ip issuesesp32 + lan8720 need help.

Esp32 Lan8720 Schematic More Lan8720 Ip Issues
Esp32 Lan8720 Schematic More Lan8720 Ip Issues

Lan8720 ethernet

esp32 + phy ethernet lan8720 .

.

LAN8720 Ethernet ESP32 Shield PHY [Version], 54% OFF
LAN8720 Ethernet ESP32 Shield PHY [Version], 54% OFF
ESP32-LAN8720 - EasyEDA
ESP32-LAN8720 - EasyEDA
ESP32 + LAN8720 only detects network cable and does not show ip · Issue
ESP32 + LAN8720 only detects network cable and does not show ip · Issue
circuit design - LAN8720A + ESP32 (GPIO 0 Clk Out) RX working, TX not
circuit design - LAN8720A + ESP32 (GPIO 0 Clk Out) RX working, TX not
ESP32 + PHY Ethernet LAN8720 - thermostat with webserver - YouTube
ESP32 + PHY Ethernet LAN8720 - thermostat with webserver - YouTube
LAN8720 Ethernet - EasyEDA
LAN8720 Ethernet - EasyEDA