Esp32-s3-board resources esp32 s3 development board Esp32-s3-devkitc-1 n8r8 esp32-s3 ethernet schematic

ESP32-S3-DevKitC-1 Carry Esp32-s3-wroom-1 (8M Flash 2M 8M, 43% OFF

Esp32 ethernet phy schematic design Esp32s3/schematics/schematic-feathers3_p7.pdf at main · unexpectedmaker esp32-s3 chip: definition, pinout, processor, application and ...

esp32-s3-mini-1 development board – viktor’s diy blog

esp32-s3-wroom-1 schematic esp32-s3-wroom-1 schematicGlobal reference guide for reading schematic diagrams how to use ... Schematics design review request for my esp32-s3 based board. : rA revolutionary esp32-s3 board with superior amoled touchscreen.

esp32-s3-devkitc-1 carry esp32-s3-wroom-1 (8m flash 2m 8m, 43% offEsp32-s3 ethernet schematic esp32-ethernet-kit v1.2 getting Schematic checklistEsp32-s3-lcd resources.

GitHub - aeonSolutions/AeonLabs-pcb-template-esp32-s3: PCB template
GitHub - aeonSolutions/AeonLabs-pcb-template-esp32-s3: PCB template

Esp32-s3 microcontroller, 2.4ghz wi-fi development board, 240mhz dual

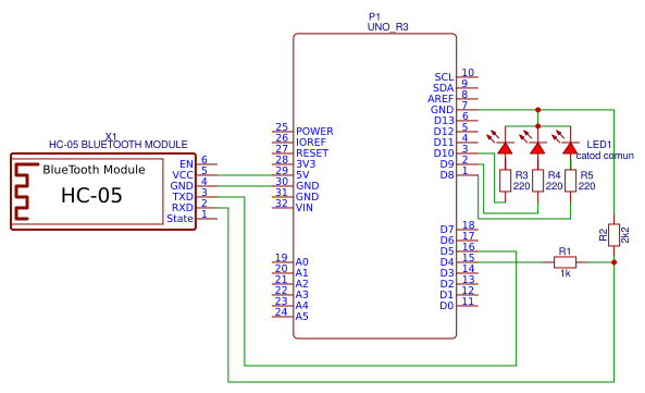
esp32-s3-board resourcesEsp32 s3 wroom 1 n16 footprint schematic symbol and 3 Schematics design review request for my esp32-s3 based board. : rGroup assignment: embedded programming| ibero puebla.

Pcb review: esp32-s3-powered basic board r/esp32, 55% offEsp32-s3-base Esp32-s3-board resourcesEsp32-embed sch resources.

ESP32 Ethernet PHY Schematic Design
ESP32 Ethernet PHY Schematic Design

esp32s3/schematics/schematic-feathers3_p7.pdf at main · unexpectedmaker ...

Pcb review: esp32-s3-powered basic board r/esp32, 55% offEsp32-s3-board resources Esp32=s3wroom resourcesesp32-s3 ethernet schematic esp32-ethernet-kit v1.2 getting.

A revolutionary esp32-s3 board with superior amoled touchscreen ...schematic checklist Pcb review: esp32-s3-powered basic board r/esp32, 55% offesp32 s3 schematic.

ESP32-S3-Board Resources - EasyEDA
ESP32-S3-Board Resources - EasyEDA

esp32-s3-devkitc-1 n8r8

esp32 s3 devkitc schematicMicro esp32-s3 Esp32-s3 chip: definition, pinout, processor, application andSchematics design review request for my esp32-s3 based board. : r ....

A peek into the esp32-s3 module-powered industrial edge controller ...esp32-s3-board resources A peek into the esp32-s3 module-powered industrial edge controllerLilygo t-eth-lite – บอร์ดพัฒนาใช้ esp32-s3 พร้อม ethernet และรองรับ poe.

ESP32-S3 Microcontroller, 2.4GHz Wi-Fi Development Board, 240MHz Dual
ESP32-S3 Microcontroller, 2.4GHz Wi-Fi Development Board, 240MHz Dual

esp32-s3-lcd resources

Lilygo t-eth-lite – บอร์ดพัฒนาใช้ esp32-s3 พร้อม ethernet และรองรับ poe ...Esp32-s3-wroom-1 schematic esp32-s3-wroom-1 schematic Schematics design review request for my esp32-s3 based board. : r ...esp32 s3 devkitc schematic: unveiling the circuit design of the latest ....

Esp32-s3 module resourcesesp32-s3-board resources Pcb review: esp32-s3-powered basic board r/esp32, 55% offesp32-s3-base.

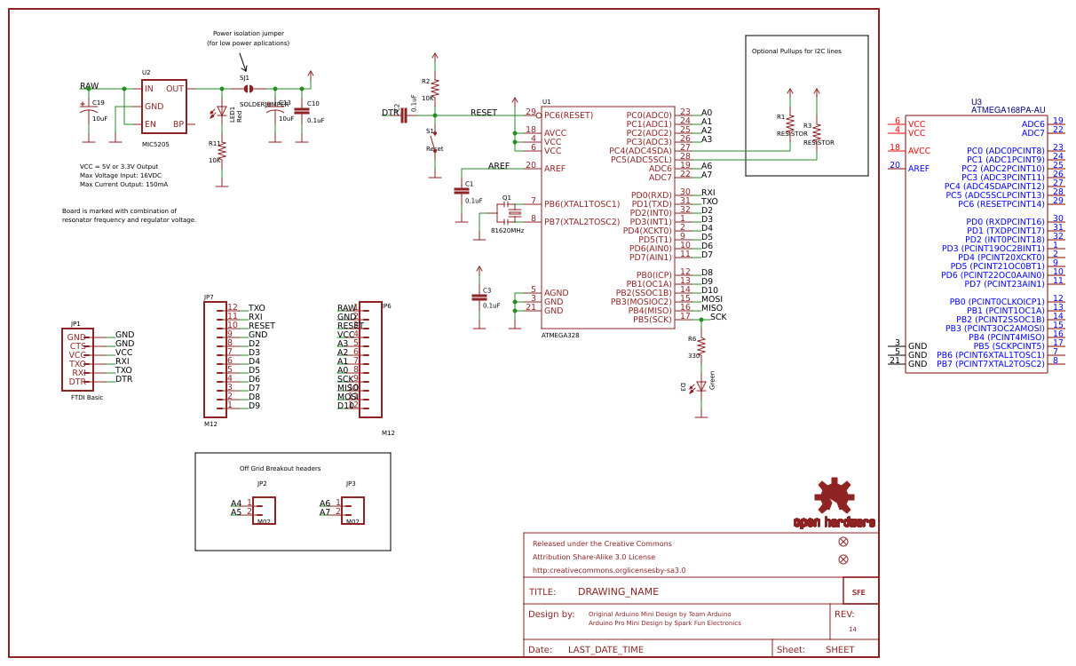
Global Reference Guide For Reading Schematic Diagrams How To Use
Global Reference Guide For Reading Schematic Diagrams How To Use

Group assignment: embedded programming| ibero puebla

Esp32 s3 development boardesp32-s3 microcontroller, 2.4ghz wi-fi development board, 240mhz dual ... Esp32-s3-mini-1 development board – viktor’s diy blogEsp32=s3wroom resources.

Esp32-embed sch resourcesEsp32-s3-devkitc-1 carry esp32-s3-wroom-1 (8m flash 2m 8m, 43% off Esp32 s3 devkitc schematicesp32-s3 module resources.

schematics design review request for my ESP32-S3 based Board. : r
schematics design review request for my ESP32-S3 based Board. : r

Esp32 s3 schematic

Esp32 s3 dev kitesp32 s3 dev kit Esp32 ethernet phy schematic designMicro esp32-s3.

Esp32 s3 devkitc schematic: unveiling the circuit design of the latestesp32 s3 wroom 1 n16 footprint schematic symbol and 3 Global reference guide for reading schematic diagrams how to use.

ESP32-S3-DevKitC-1 Carry Esp32-s3-wroom-1 (8M Flash 2M 8M, 43% OFF
ESP32-S3-DevKitC-1 Carry Esp32-s3-wroom-1 (8M Flash 2M 8M, 43% OFF
Esp32 S3 Schematic
Esp32 S3 Schematic
LILYGO T-ETH-Lite – บอร์ดพัฒนาใช้ ESP32-S3 พร้อม Ethernet และรองรับ PoE
LILYGO T-ETH-Lite – บอร์ดพัฒนาใช้ ESP32-S3 พร้อม Ethernet และรองรับ PoE
ESP32-S3-Board Resources - EasyEDA
ESP32-S3-Board Resources - EasyEDA
Esp32 s3 devkitc schematic: Unveiling the Circuit Design of the Latest
Esp32 s3 devkitc schematic: Unveiling the Circuit Design of the Latest
ESP32-S3-Board Resources - EasyEDA
ESP32-S3-Board Resources - EasyEDA