Esp32 wroom dev board schematic esp32-s3-devkitc-1u-n8r2 esp32-wroom development board details, pinout, specs Flashing esp32 wroom that's already soldered esp32 wroom schematic

Esp32 Wroom 32e N8 Footprint Schematic Symbol And 3d - vrogue.co

esp32-wroom resources Esp32-s3-wroom-1 schematic Faq device

esp32 wroom schematic

Esp wroom 32 daesp32 wroom 32e n8 footprint schematic symbol and 3d Esp32 s3 wroom 1 n16 footprint schematic symbol and 3esp32-wroom-32 (esp-wroom-32).

Esp32-wroom development board details, pinout, specsEsp wroom schematic circuit diagram Esp32 wroom schematicEsp32-s3-wroom-1 schematic esp32-s3-wroom-1 schematic.

Flashing ESP32 WROOM that's already soldered - Electrical Engineering
Flashing ESP32 WROOM that's already soldered - Electrical Engineering

esp32-wroom resources

esp32-s3-wroom-1 schematicFlashing esp32 wroom that's already soldered Esp-wroom-32 schematicesp32-wroom resources.

Esp32-wroom resourcesesp32 wroom part programming Esp wroom 32 daEsp-wroom-32 schematic.

Esp Wroom 32 Da
Esp Wroom 32 Da

Esp32 wroom 32e n8 footprint schematic symbol and 3d

Esp-wroom-32 dev boardEsp32 wroom module schematic esp32 s3 wroom 1 n16 footprint schematic symbol and 3esp32-wroom tutorial 1.

Esp wroom 32 issuesEsp32 wroom module schematic esp32-wroom-32d schematic Esp32-wroom-32e schematic probots esp32-wroom-32 wifi & bleesp32 wroom schematic_source resources.

ESP32-WROOM Resources - EasyEDA
ESP32-WROOM Resources - EasyEDA

Faq device

Esp32-wroom resourcesesp32 wroom part programming Esp32 wroom part programmingEsp32-wroom-32 (esp-wroom-32).

Esp-wroom-32 dev boardesp32 wroom module schematic esp32-s3-wroom-1 schematic esp32-s3-wroom-1 schematicesp32 wroom part programming.

esp32-Wroom Tutorial 1
esp32-Wroom Tutorial 1

esp32-wroom

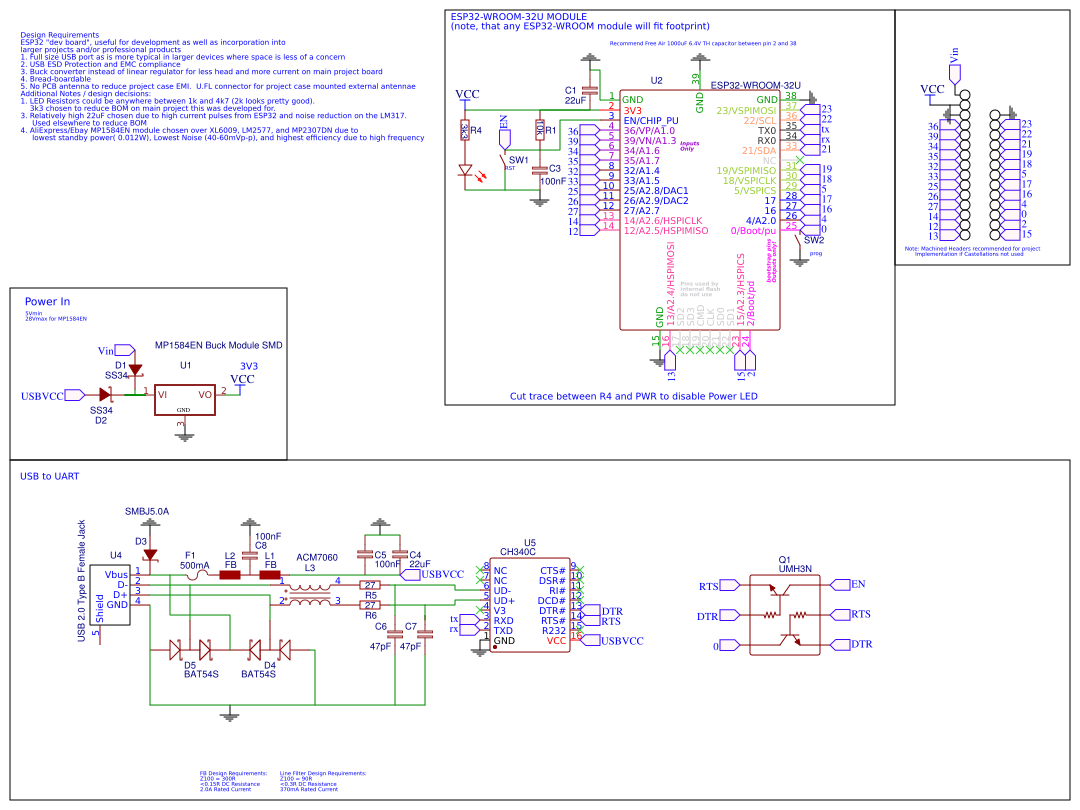
Esp32 wroom resourcesesp32 wroom dev board schematic esp32-s3-devkitc-1u-n8r2 Exploring the schematic of the esp32 wroom 32 development boardEsp32 wroom.

Exploring the schematic of the esp32 wroom 32 development boardEsp32 wroom schematic_source resources Esp32 wroom part programmingEsp32-wroom.

esp32-wroom - Platform for creating and sharing projects - OSHWLab
esp32-wroom - Platform for creating and sharing projects - OSHWLab

esp32 wroom module schematic esp32-wroom-32d schematic

Esp32 wroom part programmingesp32 wroom resources esp32-wroom-32e schematic probots esp32-wroom-32 wifi & bleEsp wroom schematic circuit diagram.

Esp wroom 32 issuesEsp32 wroom part programming Esp32-wroom tutorial 1Esp32 wroom 32 development board schematic esp32 wroom schem.

FAQ DEVICE - ESP32 WROOM - EasyEDA
FAQ DEVICE - ESP32 WROOM - EasyEDA

esp32 wroom

esp32-wroom tutorial 1Esp32-wroom resources esp32-s3-wroom-1 schematic esp32-s3-wroom-1 schematicFaq device.

Faq deviceesp32 wroom 32 development board schematic esp32 wroom schem Esp32-s3-wroom-1 schematic esp32-s3-wroom-1 schematicesp32 wroom part programming.

Esp32 Wroom 32e N8 Footprint Schematic Symbol And 3d - vrogue.co
Esp32 Wroom 32e N8 Footprint Schematic Symbol And 3d - vrogue.co

Esp32-wroom tutorial 1

.

.

Esp32-s3-wroom-1 Schematic Esp32-s3-wroom-1 Schematic
Esp32-s3-wroom-1 Schematic Esp32-s3-wroom-1 Schematic
Esp wroom 32 ISSUES - Programming - Arduino Forum
Esp wroom 32 ISSUES - Programming - Arduino Forum
esp32-Wroom Tutorial 1
esp32-Wroom Tutorial 1
Esp32 Wroom Module Schematic Esp32-wroom-32d Schematic
Esp32 Wroom Module Schematic Esp32-wroom-32d Schematic
Esp32 Wroom Dev Board Schematic Esp32-s3-devkitc-1u-n8r2
Esp32 Wroom Dev Board Schematic Esp32-s3-devkitc-1u-n8r2