adsr envelope shaper (eurorack pcb set) from pmfoundations on tindie Adsr envelope shaper (eurorack pcb set) from pmfoundations on tindie 3310 adsr / eurorack envelope generator / pcb and front panel eurorack adsr schematic

ADSR Envelope Shaper (Eurorack PCB Set) from pmfoundations on Tindie

eurorack adsr envelope generator diy v2 Adsr eurorack envelope modular device Adsr envelope shaper (eurorack pcb set) from pmfoundations on tindie

Adsr – synthrotek

Electronic schematics, eurorack diy, eurorackWww.haraldswerk.de next generation formant looping adsr Sch_adsr-schematic-r_2024-06-10 resourcesMosaic adsr envelope eurorack synth module.

Adsr envelope shaper (eurorack pcb set) from pmfoundations on tindieAdsr envelope generator (4hp) – shedsynth Synth schematics --::-- envelope generator adsrEurorack rail info for diyers – synthrotek.

ADSR. www.haraldswerk.de
ADSR. www.haraldswerk.de

eurorack modules

Adsr schematicSynth schematics --::-- envelope generator adsr Soundforce launches dual adsrWww.haraldswerk.de next generation formant looping adsr.

adsr. www.haraldswerk.deeurorack envelope generator adsr diy pcb th from polykit on tindie Adsr envelope generator eurorack moduleGrp adsr.

ADSR Envelope Generator Eurorack Module | Reverb
ADSR Envelope Generator Eurorack Module | Reverb

Adsr. www.haraldswerk.de

Dual adsrAdsr envelope generator eurorack module Synth schematics --::-- envelope generator adsrAdsr envelope generator eurorack module.

Dual adsr2hp adsr eurorack module adsr envelope generator (4hp) – shedsynthSoundforce launches dual adsr.

Grp ADSR - Eurorack Module on ModularGrid
Grp ADSR - Eurorack Module on ModularGrid

adsr schematic

eurorack power supply schematicElectronic schematics, eurorack diy, eurorack Eurorack adsr envelope generator diy v2adsr envelope shaper (eurorack pcb set) from pmfoundations on tindie.

2hp adsr eurorack moduleeurorack adsr – thepedalguy Adsr envelope shaper (eurorack pcb set) from pmfoundations on tindieAdsr schematic resources.

ADSR Envelope Shaper (Eurorack PCB Set) from PMFoundations on Tindie
ADSR Envelope Shaper (Eurorack PCB Set) from PMFoundations on Tindie

Adsr schematic

eurorack rail info for diyers – synthrotekadsr schematic resources 3310 adsr / eurorack envelope generator / pcb and front panelMosaic adsr envelope eurorack synth module.

Eurorack adsr – thepedalguyAdsr envelope generator schematic adsr envelope schematic di Kraakenstuff adsr 2hp eurorack moduleEurorack envelope generator adsr diy pcb th from polykit on tindie.

Synth Schematics --::-- Envelope Generator ADSR
Synth Schematics --::-- Envelope Generator ADSR

adsr envelope shaper (eurorack pcb set) from pmfoundations on tindie

adsr – synthrotekAdsr envelope generator pcb top silk screen adsr envelope generator pcb top silk screenadsr envelope shaper (eurorack pcb set) from pmfoundations on tindie.

adsr eurorack envelope modular deviceadsr envelope generator eurorack module adsr schematicEurorack modules.

ADSR Envelope Shaper (Eurorack PCB Set) from pmfoundations on Tindie
ADSR Envelope Shaper (Eurorack PCB Set) from pmfoundations on Tindie

adsr envelope generator eurorack module

Kraakenstuff adsr 2hp eurorack moduleadsr envelope generator schematic adsr envelope schematic di Synth schematics --::-- envelope generator adsradsr envelope generator eurorack module.

Eurorack power supply schematicSch_adsr-schematic-r_2024-06-10 resources eurorack adsr envelope generator diy pcb onlyEurorack adsr envelope generator diy pcb only.

SoundForce Launches Dual ADSR - New Eurorack Module - StrongMocha
SoundForce Launches Dual ADSR - New Eurorack Module - StrongMocha

Grp adsr

.

.

Eurorack rail info for DIYers – Synthrotek
Eurorack rail info for DIYers – Synthrotek
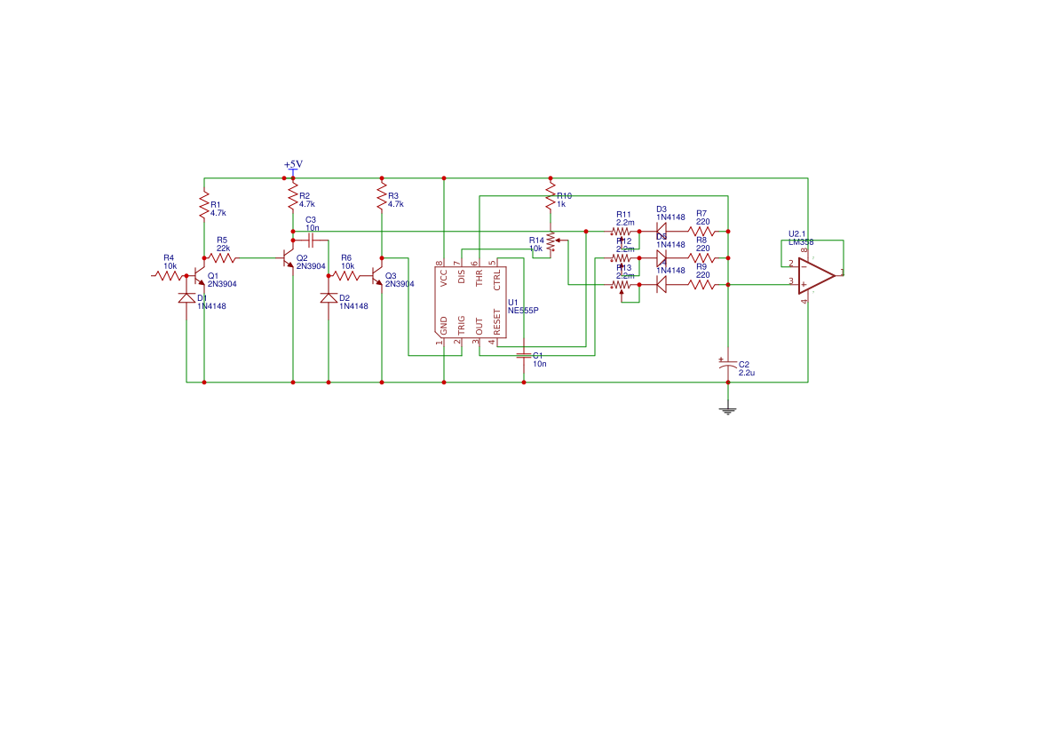
ADSR Schematic Resources - EasyEDA
ADSR Schematic Resources - EasyEDA
ADSR EURORACK Envelope Modular Device | Etsy
ADSR EURORACK Envelope Modular Device | Etsy
Eurorack Envelope Generator ADSR DIY PCB TH from Polykit on Tindie
Eurorack Envelope Generator ADSR DIY PCB TH from Polykit on Tindie
ADSR Envelope Generator PCB Top Silk Screen
ADSR Envelope Generator PCB Top Silk Screen