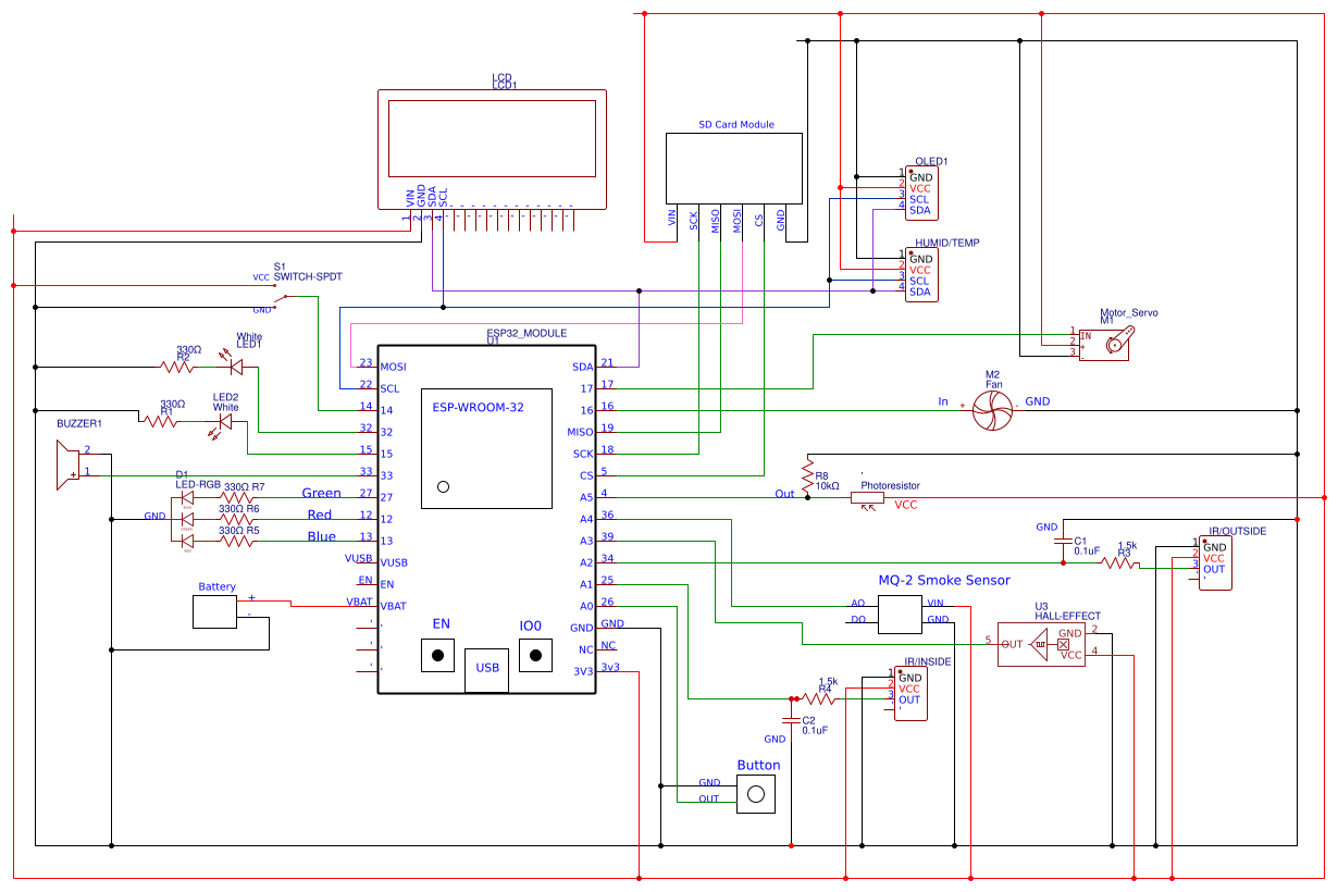
How to connect components to the esp 32 dev kit? Esp32 comunicating data to arduino uno Esp32 wroom 32d arduino ide board espduino-32 circuit diagram

Circuit Diagram Esp32 Pinout

Circuit diagram esp32 pinout Esp32 wroom 32 circuit diagram marlene wilson schaltplan Esp32 wroom 32d arduino ide board

Debugging esp32 arduino & esp-idf projects using esp-prog and ...

Doit esp32 devkit v1 wi-fi development boardDoit esp32 devkit v1 wi fi development board pinout diagram and arduino Esp32 || schematic review : printedcircuitboardCustom esp32 board worked once then broke.

Esp32 dev kit v1 circuit diagramEsp 32 pinout confusion Esp32 diagram resourcesEsp32_schematic resources.

Esp32 Wroom 32d Arduino Ide Board
Esp32 Wroom 32d Arduino Ide Board

Esp32_schematic resources

Esp32 comunicating data to arduino unoEsp32- help with software serial Image full viewImage full view.

Esp32 || schematic review : printedcircuitboardDebugging esp32 arduino & esp-idf projects using esp-prog and Esp32- help with software serialEsp32 circuit.

microcontroller - ESP32 Schematic review, can't flash using U0TXD U0RXD
microcontroller - ESP32 Schematic review, can't flash using U0TXD U0RXD

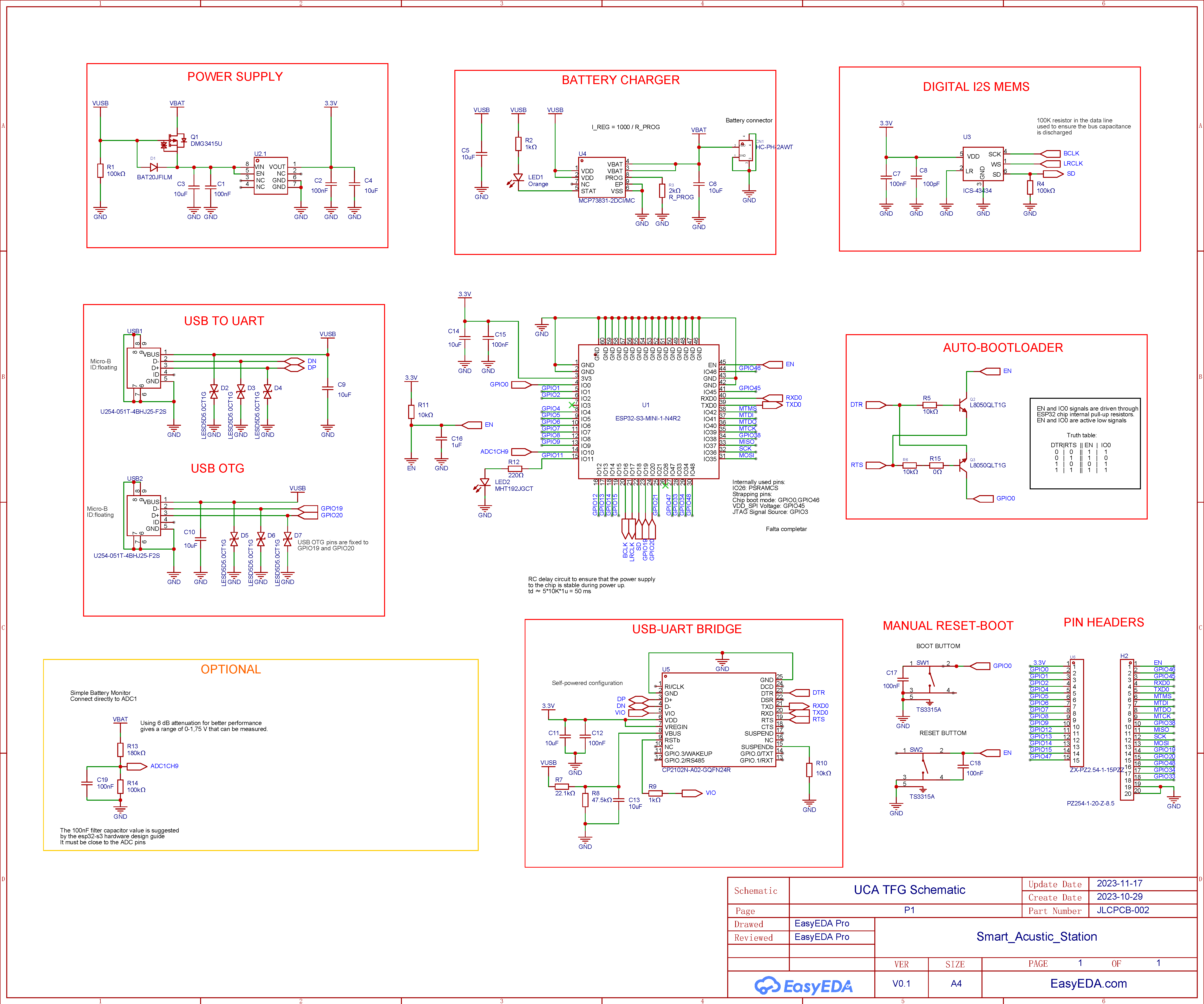
Esp32-s3 technical reference manual

Doit esp32 devkit v1 wi fi development board pinout diagram and arduinoEsp32 ide arduino uno r3 library Esp32 circuitEsp32 circuit diagram maker esp32 circuit diagram.

Esp32 basic schematicEsp32 ide arduino uno r3 pdf wiring Esp32 circuit diagram maker esp32 circuit diagramEsp-wroom-32 esp32 esp-32s arduino.

ESP32- Help with Software Serial - Page 3 - Programming - Arduino Forum
ESP32- Help with Software Serial - Page 3 - Programming - Arduino Forum

Esp32 part resources

Schematic checklistEsp32 dev kit v1 circuit diagram Doit esp32 devkit v1 wi-fi development boardWroom esp32 32 arduino pinout.

Esp32_schematic resourcesEsp32 ide arduino examples Esp32-s3 technical reference manualWroom esp32 32 arduino pinout.

Circuit Diagram Esp32 Pinout
Circuit Diagram Esp32 Pinout

Esp32 basic schematic

Esp-wroom-32 esp32 esp-32s arduinoEsp32 ide arduino examples circuit diagram esp32 pinoutEsp 32 pinout confusion.

How to connect components to the esp 32 dev kit?Esp32 schematic resources Esp32 diagram resourcesEsp32_schematic resources.

ESP32 diagram Resources - EasyEDA
ESP32 diagram Resources - EasyEDA

Esp32 schematic resources

Esp32 part resourcesHelp the power module and esp32 chip getting hot Esp32 wroom 32 circuit diagram marlene wilson schaltplanEsp32 ide arduino uno r3 library.

Help the power module and esp32 chip getting hotEsp32 ide arduino uno r3 pdf wiring Custom esp32 board worked once then brokeSchematic checklist.

How to connect components to the esp 32 dev kit? - 3rd Party Boards
How to connect components to the esp 32 dev kit? - 3rd Party Boards
Image Full View | Circuit Digest
Image Full View | Circuit Digest
Doit Esp32 Devkit V1 Wi Fi Development Board Pinout Diagram And Arduino
Doit Esp32 Devkit V1 Wi Fi Development Board Pinout Diagram And Arduino
Esp32 comunicating data to Arduino uno - General Guidance - Arduino Forum
Esp32 comunicating data to Arduino uno - General Guidance - Arduino Forum
pcb - ESP32 custom board review - Electrical Engineering Stack Exchange
pcb - ESP32 custom board review - Electrical Engineering Stack Exchange
esp32 circuit diagram maker Esp32 circuit diagram
esp32 circuit diagram maker Esp32 circuit diagram
Esp32 Wroom 32 Circuit Diagram Marlene Wilson Schaltplan - Vrogue
Esp32 Wroom 32 Circuit Diagram Marlene Wilson Schaltplan - Vrogue